聚融E讯
聚融讲堂
下载APP
扫码下载官方APP
-更好体验在线学习、练习、考试-
登录
首页
票证知识库
常见货币
36种货币知识
证件知识
护照知识
票据知识
旅行支票知识
聚融讲堂
热点视频
新钞发行
假钞风险
认证课程
法规学苑
聚融e讯
金融时事
法律法规
案例简报
银行资讯
公司动态
考试中心
特色服务
审验鉴定
高端服务
您当前所在位置:
首页
聚融e讯
金融时事
国内
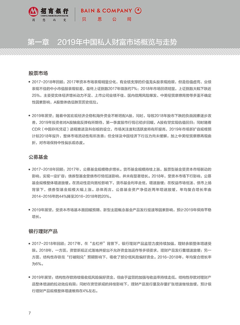
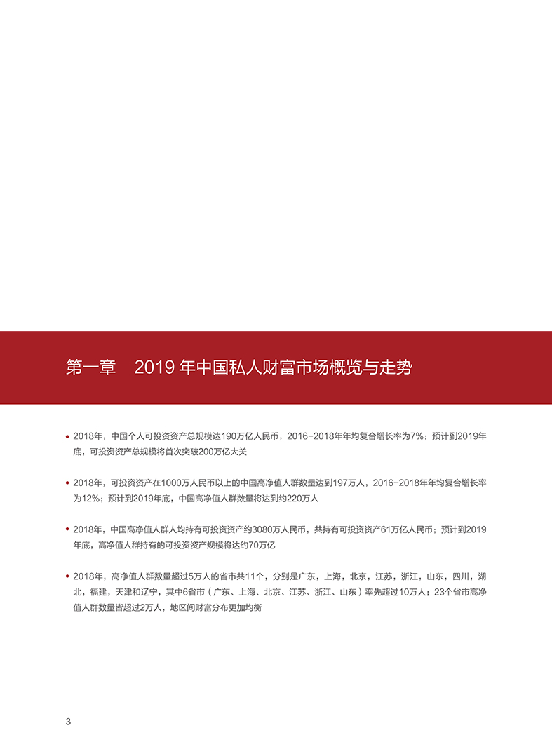
2019年中国私人财富报告
2019年中国私人财富报告
发表于:2019-06-06
阅读数:5275
阅读更多
本文来源:招商银行、贝恩公司
作者:未知
上一篇:
2019年6月5日中国外汇交易中心受权公布人民币汇率中间价公告
下一篇:
2019年6月6日人民法院网发布17条公示催告信息
发表评论
总共有
(
个评论)
热门-国内
美元纸币的主要防伪特征
172150次阅读数
2022-05-16
欧元的主要防伪特征
170236次阅读数
2022-05-23
新钞发行:“欧罗巴”系列——200欧元及防伪特征详解
160500次阅读数
2018-09-21
新钞发行:“欧罗巴”系列——100欧元及防伪特征详解
131855次阅读数
2018-09-19
《中国人民银行办公厅关于银行业金融机构对外误付假币专项治理工作的指导意见银办发》[2013]14号
116517次阅读数
2018-08-15
您还没有登录哦
账户登录
账号/手机
密码
登录